Flexibilisierung von Studienangeboten
Studium und Lehre bringen viele Bedürfnisse an einen Ort. Um möglichst vielen gerecht zu werden, braucht es innovative Konzepte, die beide Seiten verstehen und unterstützen. Das QuiS Flex Team arbeitet deshalb gemeinsam mit den Lehrenden an flexibleren Studienmodellen mit mehr Wahlfreiheit für Studierende.
Serviceangebote an der Hochschule Darmstadt
Unterstützungsangebote des Projektteams:
• Technisches Knowhow, digitale Ausstattung
• Ideenentwicklung
• Unterstützung bei Implementierung, Organisation und Kommunikation
• Monetäre Unterstützung
• Evaluation
• Transfer
ERROR: Content Element with uid "126151" and type "slideshow" has no rendering definition!
Wie Lehrende davon profitieren können
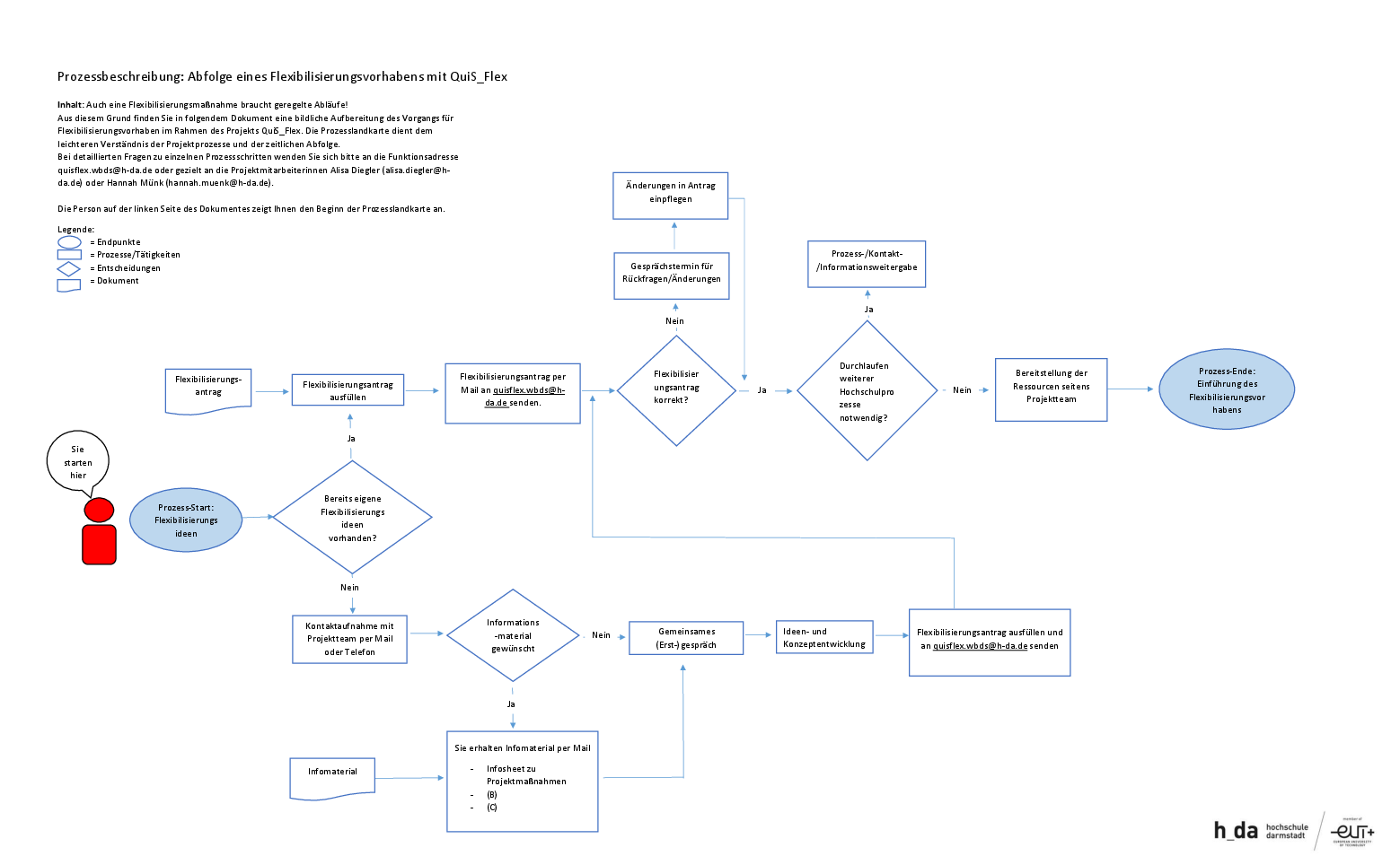
Sie haben bereits eine Idee oder brauchen Unterstützung, um ein Angebot zu entwickeln? Sehen Sie sich in der Prozesslandkarte die weiteren Schritte an. Alle Formulare finden Sie auf der Webseite. Von Unterstützung mit Raumausstattung, um Ihre Lehre hybrid oder remote anzubieten, bis zur Entwicklung von neuen Formaten, das QuiS Flex Team ist für Sie da.
Das Projektteam freut sich, Sie bei Ihren Ideen zu unterstützen und neue Vorhaben umzusetzen. Eine Übersicht zu den Prozessen und den Antrag für Ihr Projekt finden Sie auf der Projektseite.

